全案 2020-07-07 17:36:34发布 1574 1 3 分享
本期期数: 全案512期
文件大小: 359M
文件格式: PPT、PDF、Word、Excel格式,即下即用
整理团队: 海案网团队原创整理(请勿搬运)
备注说明: 如果本全案包没有你想要的案子,可以找岛主咨询定制。
部分图片展示:

01方案

女性论坛演示文稿--定版






无畏 绽放 2017中国女性领导力高峰论坛执行方案





02分工表
【分工表】-她世界她力量2017中国女性领导力高峰论坛

03设计稿

女性论坛LOGO规范




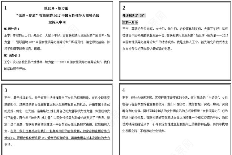
04主持人手卡
智联招聘主持人手卡


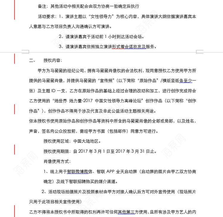
05活动协议
“她世界 她力量”智联招聘2017中国女性领导力高峰论坛活动协议


这是一份未确定 的全案《全案512期 她世界她力量某招聘平台中国女性领导力高峰论坛执行全案(包含方案 +分工表+设计稿 +主持人手卡+活动协议)》,本案例包含了高峰论坛、平台推广、论坛活动、活动策划、活动执行、媒体高峰论坛、国际高峰论坛、高峰论坛活动、高峰论坛策划、招聘策划、招聘会、策划方案等相关内容,案例行业为其它,有1574人浏览了此作品,1 人给予好评! 更多优秀策划书下载请搜索平台推广策划方案、金融平台推广策划方案、医疗平台推广策划方案、互联网平台推广策划方案、电商平台推广策划方案、营销策划案例作品。